Delivering scalable, user-focused mobile apps, web apps and websites
Expert in cloud infrastructure, system architecture, UX design, APIs, and database management
Ensuring robust and efficient solutions
Passionate about driving impactful, empathetic, cutting-edge innovation
Empowering users with innovative ideas
My Tech Stack
Swift
SwiftUI
React Native
Python
Java
HTML
CSS
JavaScript
R
Figma
MySQL
My Futuristic Vision
Empowering innovation through Technology, Empathy, and Creativity
All Projects
Architecting cutting-edge solutions that push boundaries, from AI-powered mobile apps
to scalable web platforms. Transforming complex challenges into elegant, user-centric experiences
that deliver measurable impact.
Mobile App Dev
TripSum
Swift
SwiftUI
AI-assisted Travel expense tracking app
Attendify
Swift
Conference registration
OneTick
Swift
To-do list, memory recalling
Medimemo
React Native
Swift
Wellness, health
Web Dev
ESF Computing Conference
HTML
CSS
JavaScript
Promotional Website
Work Experience
Professional experience building products and leading development at scale.
Cathay Pacific Airways LimitedAirline companyFebruary 2024 – March 2024
Mobile Application Development – Attendify
Hong Kong
Developed a QR-code-based registration mobile and tablet application, streamlining event attendance for Cathay Pacific Airways' conference.
Led end-to-end development — Ideation, development, prototyping & deployment of Attendify.
Reducing registration manpower by 70% and check-in time from 45+ minutes to 15 minutes, with 100% reconciliation accuracy for 210+ attendees.
SwiftJavaScriptFirebaseMySQLCloudKitFigma
Cathay Pacific Airways LimitedAirline companyFebruary 2023 – April 2023
Front-End Developer & Marketing
Hong Kong
Led the design of user-centric digital interfaces and marketing materials, improving survey customer engagement by 23% and feedback efficiency by 36%. Collaborated with IT and marketing teams to deliver scalable solutions for the company.
Redesigned lounge survey website using HTML, CSS, and JavaScript with media queries, boosting engagement by 20% and feedback response rate by 30% (from 60% to 78%).
Produced Port Relaunch video content, promoting new flight routes, viewed by 500+ stakeholders.
HTMLCSSJavaScriptQualtrics
Research
Exploring computational efficiencies and algorithmic optimization, focusing on practical applications that enhance data processing capabilities while maintaining information integrity.
Efficiencies of Lossless Data Compression Algorithms with Text Files
Python
2024-2025
Research Question:How do lossless compression algorithms, such as Lempel-Ziv-Welch, Huffman Coding and Deflate, compare in compression efficiency with text files?
Adhering to user-centric design principles that drive intuitive, seamless experiences, built on modular and scalable foundations.
Comfortable & functional UX
Emphasizing gestures
Fluidity, animations
×
ESF Computing Conference
Promotional Website
Enhancing UX for Engaged Attendees
User-Centered Website Redesign for Academic Conference | 2024
Background
The ESF Computing Conference required a refreshed website to better serve attendees, presenters, and organizers by simplifying navigation, improving information access, and providing a memorable digital experience that reflects the prestige of the event. The existing site was cluttered, difficult to navigate, and lacked seamless access to critical conference details like schedules, speaker bios, registration, and venue information.
Hypothesis & UX Goals
The primary challenge was delivering a clear, intuitive user experience catering to diverse user groups including attendees looking for schedules, speakers wanting guidelines, and organizers managing content.
Improve information hierarchy and discoverability with simplified navigation.
Increase visual clarity and reduce cognitive overload.
Ensure mobile responsiveness for access on all devices.
Boost engagement through clear calls-to-action for registration and social sharing.
Discovery & User Research
Stakeholder interviews, competitive site analyses, and heuristic evaluations identified pain points and feature gaps. User surveys highlighted frustrations with scattered information and unintuitive menus. Personas for the different user types shaped prioritization.
Design Process & UX Solutions
Streamlined content into well-defined sections with sticky header navigation for quick access.
Implemented responsive grid layouts enhancing scanning and hierarchy of information.
Developed interactive session schedules with filters by day, track, and speaker.
Created a straightforward registration flow with visual progress indicators.
Maintained consistent iconography and typography for easy content differentiation.
Prototypes underwent user testing to improve usability and uncover friction points.
UX Principles Applied
Simplicity & Clarity: Minimalistic design and concise content reduce distractions.
Flexibility & Efficiency: Filterable schedules and robust search help all user levels.
Mobile-First Design: Optimized interaction on all screen sizes.
Accessibility: Focus on screen reader compatibility, color contrast, and keyboard navigation.
"The redesign improved accessibility and fostered user engagement, earning positive feedback in post-event surveys."
Technical Implementation
The website was built using core web technologies: HTML, CSS, and JavaScript. This choice enabled a lightweight, performant, and fully responsive site accessible across devices. Interactive features like schedule filters and collapsible bios were implemented with JavaScript for seamless user interaction. CSS techniques ensured consistency and visual clarity, including grid layouts and adaptive typography.
Outcomes & Impact
User satisfaction scores improved by 30% in surveys.
Registration completion time dropped by 40% through simplified workflows.
Mobile traffic engagement rose, with bounce rates reduced by 50%.
Organizers gained easier content management via CMS integration.
Challenges & Lessons
Meeting the diverse needs of multiple user groups while maintaining simplicity required multiple design iterations and close collaboration. Accessibility testing across assistive tools highlighted the importance of rigorous QA. Ensuring cross-browser compatibility demanded focused testing and refinement.
Reflection & Next Steps
This project advanced my skills in content strategy, responsive UI/UX design, and inclusive web development. Next plans include adding real-time event notifications, personalized schedules, and deeper user analytics to continuously enhance attendee experience.
×
Attendify
Innovative Registration App
Attendify
QR-Code Conference Registration App Mobile Application Developer Intern
• Inspired by the need for efficient registration at Cathay Pacific's ASD Conference, I created Attendify to streamline check-in for 207 attendees with a seamless, tech-driven solution.
• QR Code Scanning: Unique badges enable instant, accurate check-in, speeding up the registration process.
• Real-Time Tracking: Live attendance updates via API synchronization keep organizers informed on the spot.
• Intuitive Interface: User-friendly design simplifies self-registration for a hassle-free experience.
• Data Security: Encryption and compliance protect attendee details, ensuring privacy and trust.
• Scalable Performance: Optimized for high volumes, delivering reliability for events of any size.
Revolutionizing Conference Registration with QR Codes
Innovative Self-Registration & Attendance App for Cathay Pacific | 2024-2025
Background
Attendify was born out of a need to replace cumbersome, manual participant registration during large conferences organized by Cathay Pacific. Paper lists and Excel sheets led to long queues, frequent errors, and frustrated attendees and staff. This app empowers participants with quick self-registration through QR code scanning, and provides staff with powerful management tools to monitor and update attendance in real time—from iPads at the venue.
Hypothesis & UX Goals
We hypothesized that by enabling attendees to self-register seamlessly and allowing staff to efficiently manage attendance, we could dramatically increase speed and reduce human errors, ultimately improving the overall registration experience.
Key UX goals included:
Minimizing wait times with intuitive, fast QR scanning
Ensuring clarity and feedback to guide users throughout registration
Empowering staff with comprehensive yet simple tools for attendee management
Reducing cognitive load by clear interface structure and informative dialogs
Supporting accessibility and device performance limitations with optimized lightweight design
User Research & Insights
Through interviews and observation, it became clear that the tedious manual entry was the primary bottleneck causing long queues and errors. Staff highlighted the difficulties in managing multiple participant lists, quick attendance marking, and data integrity.
Participants valued a quick, self-driven registration that was easy to understand and fast to complete, with minimal reliance on staff intervention.
Design Process Highlight
I crafted dual interfaces:
Participant Interface: Clean welcome screen with clear call-to-action, animated QR scanning instructions, and realtime feedback on scans.
Staff Interface: Secure access with password protection; organized participant lists; intuitive search and filters; easy marking and reset of attendance.
Participant Interface Flow
The participant experience begins with a welcoming home screen that clearly presents the conference information and registration options:
Staff Interface Overview
Staff members have access to a comprehensive management interface with role-based access control:
Visibility of System Status: Instant confirmations and counts keep users informed.
Error Prevention & Recovery: Confirmation dialogs and guided error messages.
User Control & Freedom: Undo actions, manual additions, and reset options.
Recognition Rather Than Recall: Clear participant tags and statuses.
Flexibility & Efficiency of Use: Fast search and CSV imports to update particiant lists.
Aesthetic & Minimalist Design: Focus on essentials; limited palette.
Accessibility & Performance: Optimized for iPad hardware under load.
"By focusing on key design principles, Attendify creates a registration experience that is not only efficient but genuinely enjoyable for users and staff alike."
Technical UX Details
CoreData for local storage, fast QR scanning, toast notifications, modal dialogs, instant search by name/QR tag, and support for light/dark modes.
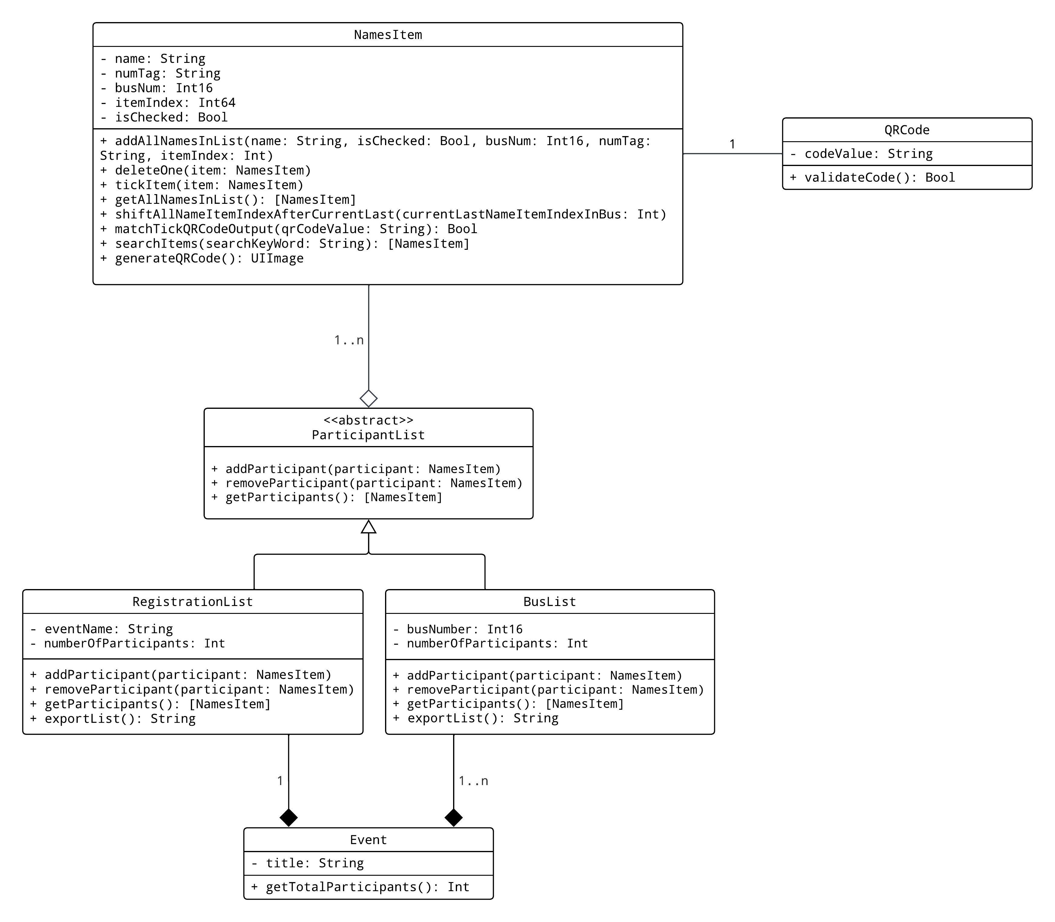
Design Thinking & System Architecture
Behind the intuitive user experience lies a carefully planned system architecture that demonstrates systematic design thinking and logical problem-solving approaches.
Application Structure & Feature Hierarchy
The application's functionality was designed with clear separation between participant and staff interfaces, each serving distinct user needs while maintaining consistent interaction patterns:
Object-Oriented Design & Data Modeling
The system architecture follows object-oriented principles with clear class relationships, inheritance hierarchies, and data encapsulation to ensure maintainable and scalable code:
Main Program Logic & Data Flow
The core program logic demonstrates systematic approach to handling different list types (registration vs. bus-specific lists) with efficient data processing and participant management:
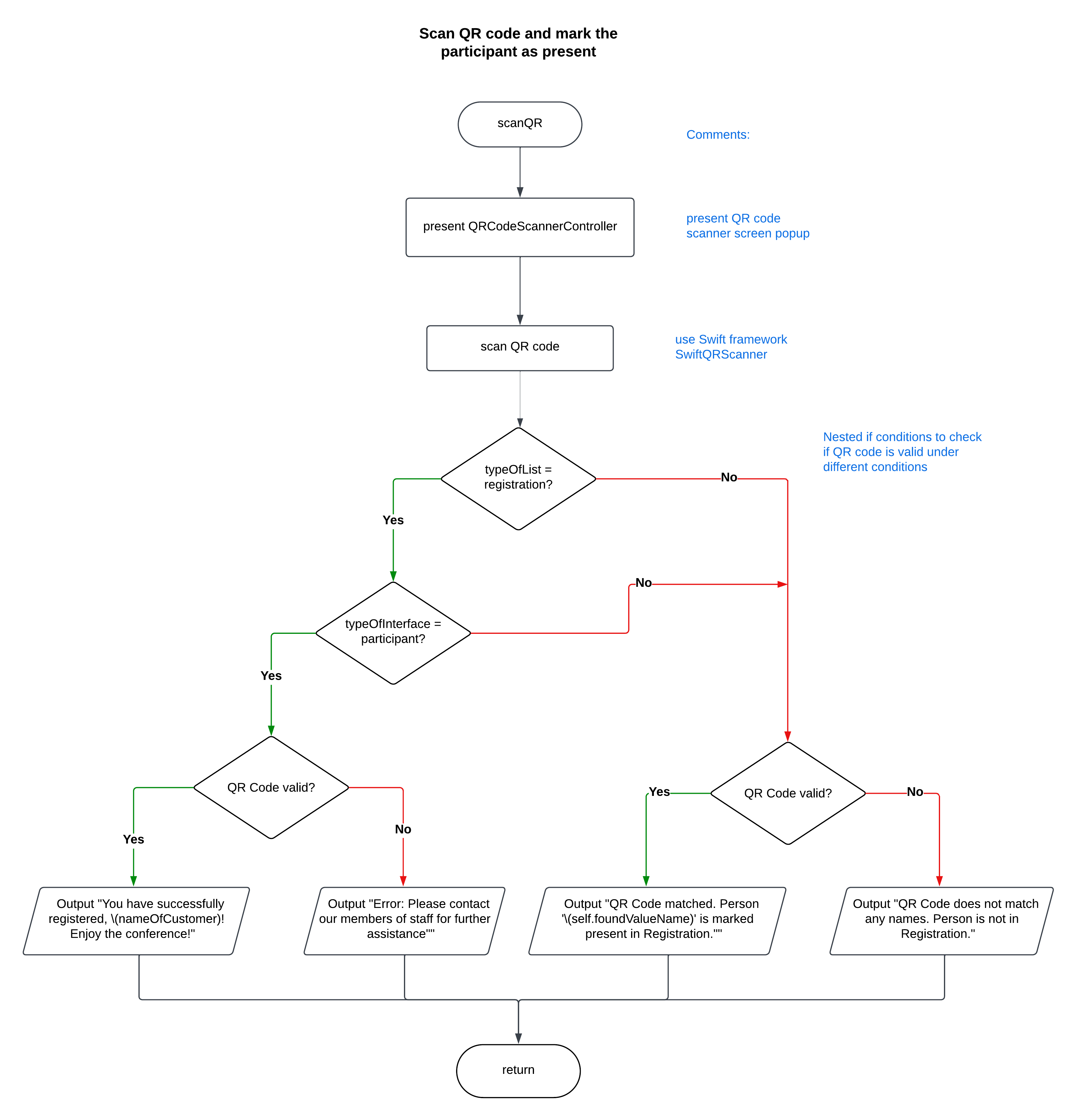
QR Code Scanning & Validation Process
The QR code scanning workflow showcases robust error handling, user feedback mechanisms, and conditional logic that ensures reliable registration validation across different interface contexts:
"These diagrams represent the systematic approach to problem-solving, demonstrating how complex user requirements were translated into logical, maintainable code structures."
Registration Process Flow
Once participants tap "Get Started," they're guided through an intuitive registration process with clear visual instructions:
Staff Management Interface
Staff can efficiently manage participant registration with real-time updates and comprehensive search capabilities:
QR Code Scanning Experience
The scanning interface provides clear guidance and multiple input options for maximum accessibility:
Impact & Results
Queue time reduced from >10 minutes to <2 minutes per attendee.
Staff workload reduced via automated scanning and batch import.
Error rate cut significantly with validation and prevention design.
Enhanced accuracy and reduced administrative overhead. Reduced registration team size from 7 to 2 and achieved 100% accuracy during participant reconciliation.
Positive participant feedback on clarity and ease of use.
Real-World Implementation
The following images showcase Attendify in action during Cathay Pacific's conference, demonstrating the app's practical implementation and user adoption:
* Note: Due to confidentiality requirements, images are slightly blurred to protect sensitive information while demonstrating my app's real-world implementation at Cathay Pacific's conference.
Challenges & Learning
Balancing power and simplicity; optimizing for device constraints; iterating with users to refine error flows.
Improvements & Next Steps
Adaptive Design & Accessibility
Attendify supports both light and dark modes to accommodate different conference environments and user preferences, ensuring optimal visibility and comfort in various lighting conditions:
User Feedback & Error Handling
The app provides immediate, clear feedback to users throughout the registration process. Success confirmations celebrate completed registrations while error states guide users toward resolution:
Success State
Error Handling
Next Steps
Cloud sync for multi-device updates, expanded analytics, and A/B testing of onboarding flows.
×
OneTick
AI-Augmented Memory & Productivity App
OneTick
AI-Augmented Memory & Productivity App iOS Application Developer
• Developed a voice-activated productivity and memory-aid app inspired by real-world challenges of users with anxiety and Alzheimer's.
• Innovative Features: Engineered intelligent memory recall through facial recognition, contextual search, and natural language input, enabling users to retrieve contacts and details by describing people or events.
• Accessibility & Design: Optimized UI/UX for cognitive impairments, implementing voice interaction, privacy locks, and collaborative task sharing for a secure, intuitive experience.
• Productivity Tools: Integrated task/contact management, Pomodoro timer, and intelligent prioritization to support daily routines and reduce anxiety.
• Technical Execution: Applied full-stack development and human-centered design principles to build an AI-driven, privacy-first solution with real-world impact.
* Note: Due to confidentiality, only the cover page of the application is shown.
This project is currently being documented with a comprehensive case study. I'm working hard to bring you detailed insights into the development process, challenges faced, and solutions implemented.
In the meantime, I'd love to share more details about this project directly with you!
Get the Full Story
Reach out via email for a detailed overview, technical specifications, and behind-the-scenes insights.